Suzuki Gixxer 250 engine patent images leaked; Launch in Q1 2019?
Engine design patents of the upcoming Suzuki Gixxer 250 have been leaked online, courtesy of Japanese motorcycle blog kojintekibikematome.

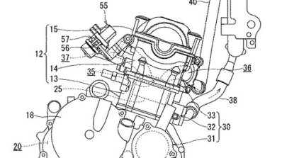
The patent images confirm that the 250 cc single-cylinder engine of the Suzuki Gixxer 250 will have a four-valve SOHC layout with oil-cooling instead of liquid-cooling to keep the costs low, while fuel-injection for enhanced fuel combustion and higher fuel economy is a given. The motorcycle will feature a vertically stacked oil-cooler.
While the power figures are unknown, we can expect the engine to have an output in the ballpark of 22-25 bhp. According to a local report, the Gixxer 250 will be showcased to dealers in January 2019, followed by a market launch by March. Expect the Suzuki Gixxer 250 and the Gixxer 250 SF to retail at around INR 1.40 to INR 1.50 lakh (ex-showroom).
A report dated 24 November 2018 suggested that the Gixxer 250 will be launched in April 2019. The Suzuki Gixxer 250 is likely to take design inspiration from the Hajoue DR300 (aka Suzuki GSX-S300) but will be an evolution of the existing range. Suzuki will follow the footsteps of Yamaha by introducing a naked roadster first and then its fully-faired SF version.
The Suzuki Gixxer 250 will be underpinned by the brilliant chassis of the Suzuki Gixxer (160 cc). The frame will be strengthened to handle the increased power and for better riding dynamics. The Gixxer 250 will directly go against the Yamaha FZ25, and it will face competition from the likes of Bajaj Pulsar NS 200 and the TVS Apache RTR 200 4V as well. The Gixxer 250 SF, on the other hand, will lock horns with the Yamaha Fazer 25 and the Honda CBR250R.

Also Read: Haojue DR300 (Suzuki GSX-S300) revealed at Chongqing Mobo Fair 2018
The Suzuki Gixxer 250 will feature disc brakes at both the ends with standard ABS. However, whether it will get a single- or a dual-channel ABS unit, remains to be seen. To keep the sticker price down, the motorcycle will be equipped with a telescopic fork and a rear mono-shock.
[Images Source: kojintekibikematome.blog.jp]